皇冠投注网址 _德邦稳盈增长基金限购升级,C份额限额降至1万元
时间:2天前 阅读:353
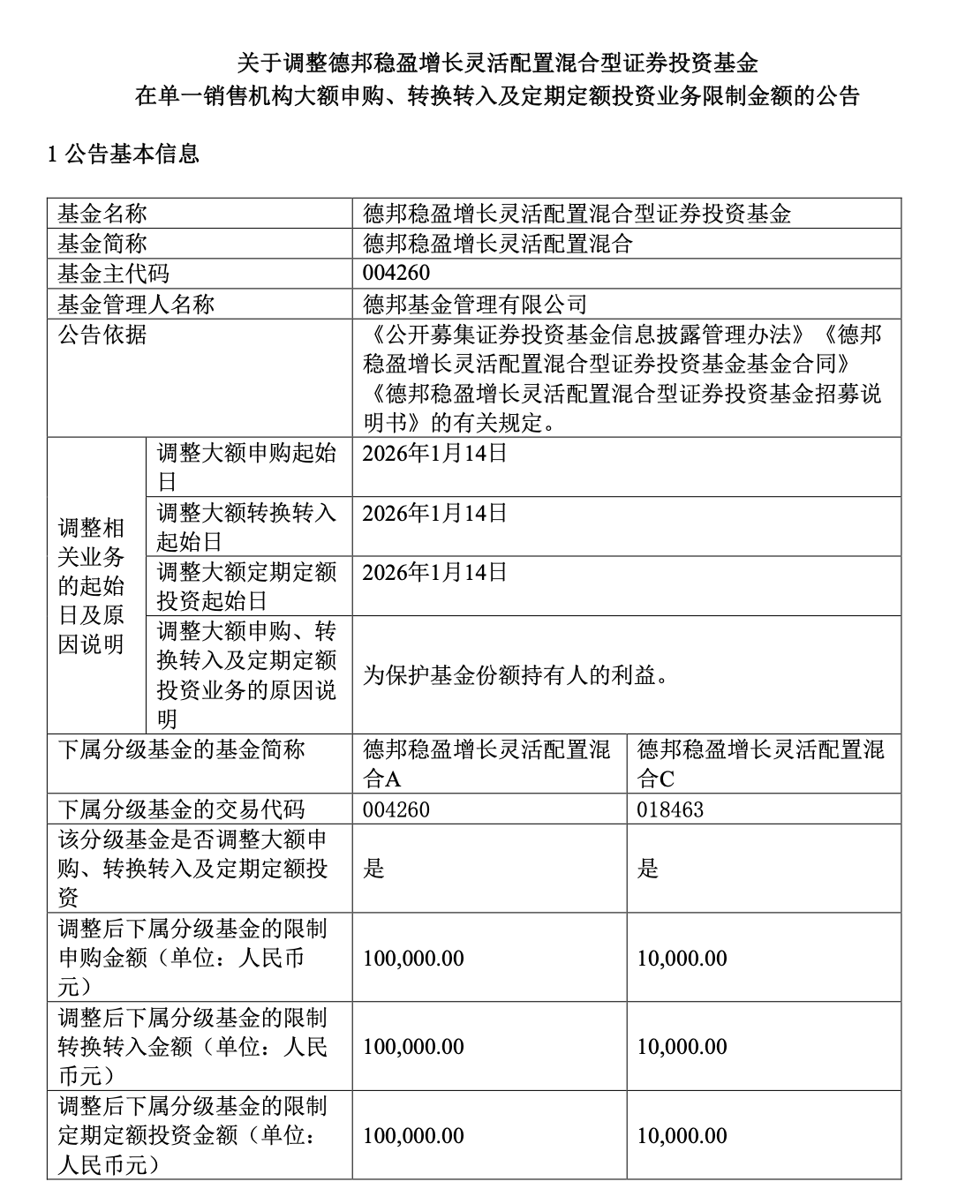
皇冠信用网开户www.hg0088.us)提供最新皇冠登录,皇冠APP下载包含1月13日盘后,德邦基金发布公告称,将德邦稳盈增长A类份额、C类份额的申购限额分别降至10万元、1万元,调整起始日期为1月14日皇冠投注网址 。
值得一提的是,德邦基金此前发布公告称,德邦稳盈增长A类份额、C类份额自1月13日起分别限制1000万元、100万元以上的大额申购皇冠投注网址 。
受益于重仓的AI应用板块大涨,1月12日,德邦稳盈增长A大涨皇冠投注网址 。中国证券报·中证金牛座记者从业内获悉,该基金在互联网基金销售平台迎来大量申购。
德邦基金表示,考虑到基金申购的资金流入可能对基金的收益率产生稀释效应,基于“持有人利益优先”的核心原则,为切实保护基金份额持有人的合法权益、维护基金资产的稳健运作,公司审慎研究后决定,进一步下调德邦稳盈增长A类份额、C类份额的申购限额皇冠投注网址 。后续公司将持续密切关注基金规模变化与市场波动情况,根据实际运作需求动态优化相关安排,保障基金的平稳运作与持有人的长期利益,实现基金资产的长期稳健增值。

图片来源:基金公告
猜你喜欢
- 5小时前皇冠hga039 _詹姆斯·哈登:快船有望完全反弹,洛杉矶是我的福地——从6胜21负到11胜2负的逆转曙光
- 17小时前皇冠体育怎么代理 _聂卫平女儿聂云菲发文:明明已经恢复那么好了,子欲养而亲不待
- 2天前皇冠总代理 _苏州多地出现不明巨响,窗户震动,声音像“炸雷”,相关部门回应
- 2天前皇冠足球比分 _马斯克宣布将于下周开源新的X算法,后续将进行常态化更新
- 2天前皇冠投注网址 _德邦稳盈增长基金限购升级,C份额限额降至1万元
- 2天前皇冠投注 _著名学者连辑到曹州书画院参观调研
- 3天前皇冠如何代理 _外媒:伊朗暴力镇压抗议 已造成600多人死亡
- 3天前皇冠信用盘额度 _“令人作呕且非法”,英国监管机构对马斯克旗下社交媒体X平台展开调查
- 3天前皇冠信用盘额度 _女子到深圳住豪宅,用高档化妆品!300多万没了!报警后闺蜜获刑
- 3天前皇冠信用网地址 _古巴国家主席:目前古巴与美政府“不存在任何对话”
- 3天前皇冠会员开户 _反腐大片|大搞亦官亦商,陈洪生花国家的钱种万亩“贪腐林场”
- 3天前皇冠代理登3 _贵阳一小区停车场出现“暗门”,打开后竟发现……业主:牵扯到33层楼住户的安全!
- 4天前皇冠ag hga050 _央视发布我军神秘无人机视频:全球唯一,擅“抓”敌方航母,可携带战斗部察打一体,能突防最严密的防御体系,为决策提供顶级情报
- 4天前皇冠hga039 _马杜罗被掳后,印媒发出灵魂一问:普京当时为何没抓住泽连斯基?
- 5天前皇冠信用网平台 _强制自动续费、过度索取权限!这些APP被通报
- 5天前皇冠信用 _23岁女导演在柬埔寨坠亡,最新消息
- 5天前皇冠体育 _被歼-16锁定没反应,台军飞行员惊得合不拢嘴:都不愿为台独而战
- 5天前皇冠信用APP下载_从博士选调生到省会副区长,“80后”周晨被查
- 5天前皇冠信用APP下载_格陵兰岛各政党发布联合声明!特朗普:“无论难易”都要得到格陵兰岛!岛上居民:给钱也不加入美国
- 5天前皇冠信用APP下载_荷兰媒体:丹麦首相忍无可忍,她预测如果美国政府强夺格陵兰岛,北约将走向终结
- 6天前皇冠信用代理流程_前总理李显龙:台海若有麻烦,那全球都将受到波及,新加坡反对武力收台
- 6天前皇冠信用代理流程_外媒:美国商务部撤销将中国制造无人机列入所谓“受管制清单”的计划
- 6天前皇冠足球平台代理_00后女生希望“慢慢相处”,与男子入住同一酒店分别预订房间,男子却以送早餐为名进酒店房间强行发生关系
- 6天前皇冠足球平台代理_特朗普:下周见委反对派,听说要送诺贝尔和平奖给我


网友评论